
|
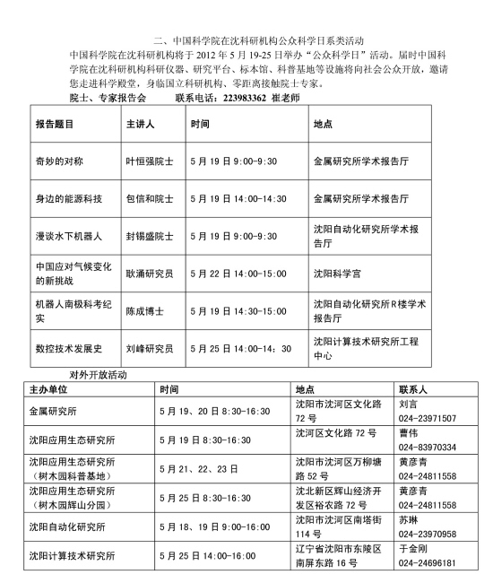
核心提示 每年5月的第三周,是国务院确定的全民科技活动周。以“携手建设创新型国家”为主题的2012年科技活动周将于5月19日—25日在全国举办。 2012年辽宁省暨沈阳市科技活动周呈现出三大新变化。首先,是主会场安排在高校,这是沈阳市科技周举办十多年以来的第一次;同时,在高校举办高校科技成果与企业对接会、成果发布及政策解读会也是第一次,有利于促进各高校间的科技工作交流和学习。 其次,是在系列科技活动中,中科院沈阳分院的科技资源全面向沈阳市民开放,是历年来规模最大的一次。科技周期间举办“邀您走进科学殿堂,身临国立科研机构”活动,届时中国科学院在沈科研机构科研仪器、研究平台、标本馆、科普基地等设施将向社会公众开放,包信和、封锡盛、叶恒强院士将举办3场科普知识讲座,沈阳市民可以零距离接触院士专家。 最后,是在主会场以举办产学研对接会为主要内容的科技周也是历届科技活动周的第一次,也体现了科技创新这个主题。特别是有针对性地征求了企业的需求信息,以及各高校在成果转让方面的信息,是今后科技计划攻关项目更加体现务实和创新的一次探索。 主会场科技活动 科技周主会场活动将于5月19日10:00-17:00在沈阳理工大学举行 ◆沈阳工业领域产学研推进对接会 为深入推进工业领域产学研合作,按照企业的技术需求,组织沈阳工业大学等11所高校及科研院所展示相关的技术成果,通过双方见面洽谈的形式,推进沈阳市产学研成果转化工作。 承办单位:市科技局、沈阳工业大学等11所高校 ◆产学研合作项目发布暨科技创新政策培训会 由承担863项目的单位向企业发布在高端装备制造、节能环保和信息技术等产业应用成果信息,大学城、特种机床城等单位发布项目投资信息。由专业人员宣讲企业研发费用加计扣除政策。 承办单位:市科技局、沈阳科技总院 ◆沈阳科技创新成果展 通过照片、文字和图表等方式,从新一代信息技术、节能环保、新能源、高端装备制造、新材料、新能源汽车等产业展示沈阳市近几年来的科技创新成果。 承办单位:沈阳科学宫 ◆健康与生活科普知识展 为增强公众珍惜资源、保护资源、节约资源,促进资源可持续利用的意识,通过70余块展板,系统展示健康与人们生活密切关系,提高公众的科学素养,倡导健康生活。 承办单位:市科协 ◆兵器科普知识展 通过大量的国内外武器装备实物和仿真模型展示以及兵器知识展板的宣传,展示我国国防建设的巨大成就,向公众普及国防科技知识。 承办单位:沈阳理工大学 ◆科技创新政策法规宣传活动 为推进沈阳建设国家创新城市建设,根据企业的需求,通过展板展示、发放宣传资料、现场咨询等方式,系统宣传沈阳市科技创新政策和法规,为企业用好、用足科技创新政策及应用法律法规保障合法权益提供参考和帮助。 承办单位:市科技局 二、中国科学院在沈科研机构公众科学日系列活动 中国科学院在沈科研机构将于2012年5月19日-25日举办“公众科学日”活动。届时,中国科学院在沈科研机构科研仪器、研究平台、标本馆、科普基地等设施将向社会公众开放,邀请您走进科学殿堂,身临国立科研机构,零距离接触院士专家。 三、科普基地系列活动 科技周期间,沈阳市60家科普基地全面开放,结合各自特色开展丰富多彩的科学普及体验、参观、竞赛活动。 |